Camden Galen
Mechanical Engineer
I am a Mechanical Engineering student at Oregon State University with a focus in product design and manufacturing, and I am eager to enter industry in the Boston area.
I am especially interested in product development, manufacturing, consulting, and other hands-on engineering work.
Oregon State University | B.S. Mechanical Engineering | Product Design & Manufacturing | 2026

Projects
Undergraduate Projects
Autonomous Low-Speed EV Platform Development

Working on the Woodpecker platform, an open-source low-speed EV project with a sustainability focus, and helping move it toward autonomous operation.
Tsunami Cache Access Device

Developed a disaster-response device for community emergency caches that detects major seismic activity, unlocks access to supplies, and provides a visible alert.
PCB Process Qualifications

Worked inside printed circuit board manufacturing to refine conductive paste process parameters and qualify new equipment for production use.
Custom Tongue-and-Groove Pliers

Designed and manufactured a custom pair of tongue-and-groove pliers as part of a subtractive manufacturing practicum at OMIC R&D.
Hydrostatic Pressure Vessel

Designed and developed a hydrostatic pressure vessel to expand lab testing capability from concept through operation.
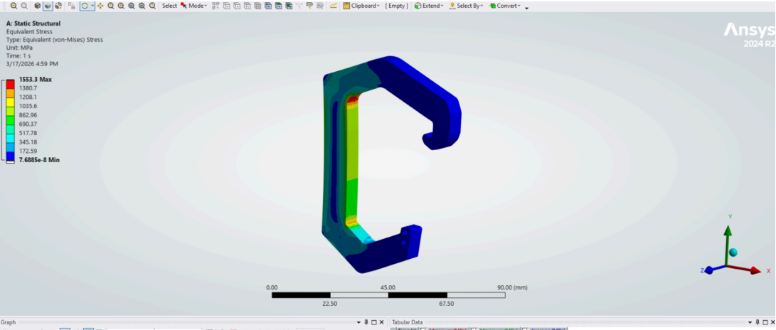
Aluminum Carabiner FEA and Optimization

Finite element analysis and design optimization study focused on an aluminum carabiner and how geometry affects structural performance.
Snowboard System Material Selection and Design Analysis

Material selection and design analysis project examining a snowboard system through engineering tradeoffs and performance considerations.