System concept
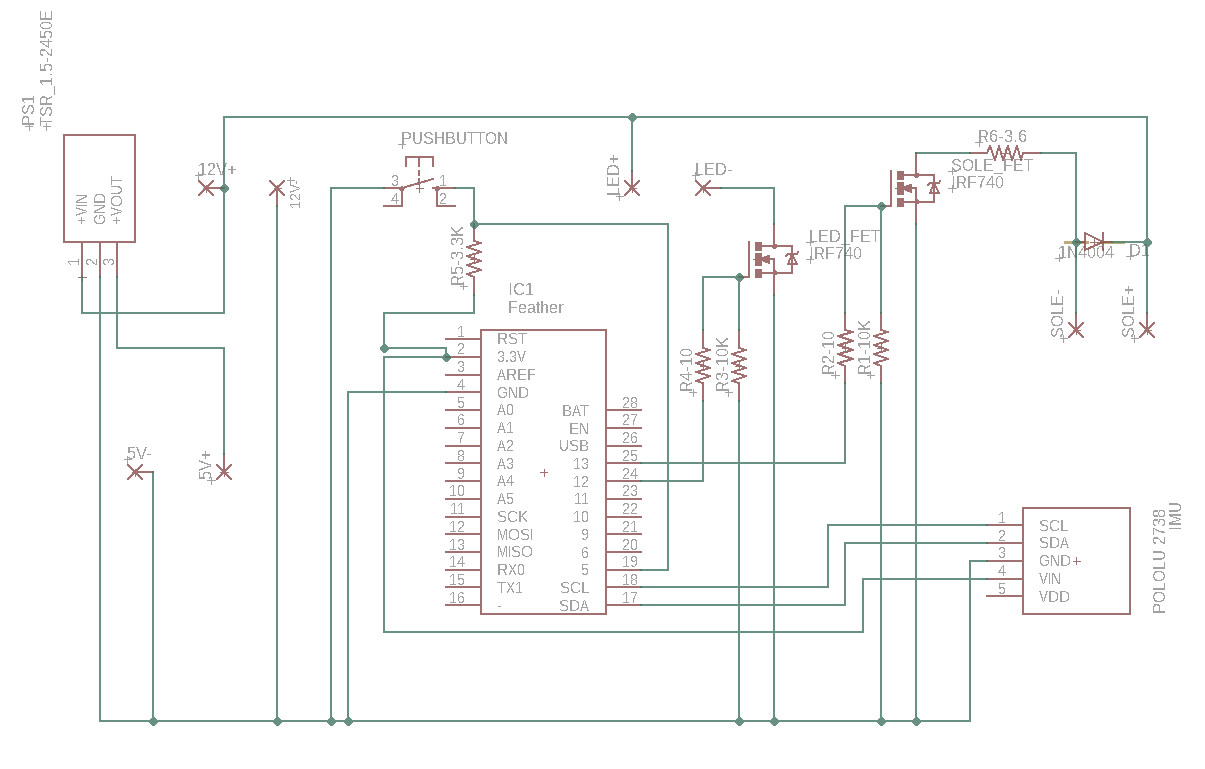
The system was built to improve emergency cache access after a major Cascadia event. Using a 3-axis accelerometer and an ESP8266-based controller, it monitors for significant shaking and can trigger a solenoid-released key box, flash an LED beacon, and send an email alert when Wi-Fi is available.




